Діагностика та ремонт блоку живлення телеприймача
1. Загальні несправності імпульсних блоків живлення.
2. Послідовність пошуку несправностей імпульсних блоків живлення телеприймачів.
3. Типові несправності ІБЖ телевізорів.
1.Загальні несправності імпульсних блоків живлення
Усі несправності блоків живлення зводиться найчастіше до наступних дефектів:
- блок живлення не працює, запобіжники залишаються цілими;
- при включенні телевізора перегоряє або мережний запобіжник, або запобіжник у колі напруги +305 В;
- несправності, що виявляються в заниженні чи завищенні вторинних напруг, причому, якщо перша з них зв'язана, як правило, з короткими замиканнями в колі навантаження одного чи декількох вторинних напруг, то друга є наслідком обриву кола зворотного зв'язку. Обидві ці несправності в сучасних блоках живлення приводять до спрацьовування схем блокування і відключенню апарата.
Якщо блок живлення не працює, а всі запобіжники цілі, найкраще починати пошук несправностей з перевірки напруги на виході мережного випрямляча. Це напруга повинна складати біля +305 В, при живлячій напрузі мережі змінного струму рівному 220 В. Крім того, перевірте за допомогою осцилографа амплітуду пульсацій цієї напруги. Якщо напруга істотна нижче +305 В чи зовсім відсутня, перевірте випрямляч мережної напруги. Підвищена амплітуда пульсацій указує на несправність основного фільтруючого конденсатора або на обрив одного з діодів випрямляча.
Якщо напруга +305 В знаходиться в межах норми (від 280 до 320 В), то можна приступати до тестування ІБЖ. Спочатку необхідно з'ясувати, чи не відбувається блокування блоку живлення відразу після включення, або він зовсім не намагається запуститися. Це можна перевірити, приєднавши вхід осцилографа до того виводу потужного перемикаючого транзистора, що приєднаний до первинної обмотки трансформатора — звичайно це колектор чи стік. А землю осцилографа приєднаєте до «гарячої землі» блоку живлення. Тепер включайте телевізора і дивиться, що відбудеться. Так, якщо після включення телевізора тут з'явиться на короткий час серія імпульсів, то це говорить про те, що блок живлення намагається запуститися, але відразу після запуску виключається якою-небудь схемою блокування. Типової є ситуація, коли спрацьовує захист від перевищення граничного значення анодної напруги на кінескопі. Однак при ремонті блоку живлення може виникнути необхідність переконатися в наявності чи у відсутності спрацьовування цього блокування.
Переконатися в цьому, а також у тому, чи є причиною неправильної роботи блоку живлення несправність в основному споживачі енергії — вихідному каскаді рядкового розгортки, можна таким способом. Необхідно, по-перше, розірвати коло подачі живлення на первинну обмотку рядкового трансформатора . І по-друге, навантажити джерело вторинної напруги +А блоку живлення резистором 500-750 Ом потужністю 50 Вт (лампою накалювання 200 В 40...60 Вт). Якщо при цьому блок живлення заробить нормально, виходить, пошук несправності варто продовжити у вихідному каскаді рядкової розгортки, а також у схемах блокування і захисту від неприпустимих режимів. У коло мережного проводу чи замість мережного запобіжника рекомендується включати лампу 220В, 100..150Вт. Це охороняє транзистор ключового каскаду від пробою. Якщо після включення телевізора лампа буде яскраво світитися, - це свідчить про надмірне споживання потужності джерелом унаслідок несправності чи короткого замикання. Якщо замінили ключовий транзистор то бажано перед вмиканням в мережу захистити від повторного пробою його. Для цього приєднують обмежувальний опір 50...100 Ом в розрив кола колектор-первинна обмотка трансформатора. Це необхідно, щоб виключити можливість пробою транзистора, коли він постійно відкритий із-за несправності схеми керування. Також необхідно поставити обмежувальний резистор в коло вихідного транзистора стрічкової розгортки. Це запобігає виходу з ладу ключового транзистора стрічкової розгортки (при несправності рядкового трансформатора), а відповідно й ключовий транзистор БЖ.
Розглянемо ситуацію, коли після включення телевізора блок живлення не намагається запуститися і взагалі не подає ознак життя. Спочатку обов'язково переконатися в тому, що блок живлення не працює, виміряти постійну напругу на колекторі (чи стоці) потужного перемикаючого транзистора. Якщо на стоці напруги+305 В немає, а на конденсаторі фільтра мережного випрямляча є, то, швидше за все, обірвана первинна обмотка імпульсного трансформатора. Перед заміною трансформатора необхідно з'ясувати, чи не було причиною цього обриву коротке замикання в колі первинної обмотки.
Якщо трансформатор і потужний ключовий транзистор справні, і на стоці (чи колекторі) цього транзистора мається напруга біля +300 В, але блок живлення не працює, перевірте, чи подається напруга запуску на задавальний генератор. Блокування задавального генератора виникає в деяких схемах при відсутності, при надмірних пульсаціях напруги живлення чергового режиму STAND BY, яку виробляє окремий блок.
Тепер розглянемо несправність, як перегоряння запобіжника в колі напруги +305В чи мережного запобіжника при включенні телевізора. У цьому випадку в першу чергу варто перевірити справність потужного ключового транзистора. Для цього транзистор необхідно демонтувати і перевірити омметром опір каналу стік-витік. При цьому + омметра повинний бути приєднаний до стоку транзистора. У справного транзистора опір каналу стік-витік перевищує 3 кОм, а опір затвор - витік і затвор-стік більше 10 мОм. Та ж процедура виникає, якщо в блоці живлення використовується потужний біполярний ключовий транзистор. У цьому випадку за допомогою омметра перевіряється наявність пробою переходів база-емітер і база-колектор, а також короткого замикання між колектором і емітером. У справному біполярному транзисторі переходи повинні поводитися як діоди. Пробій потужного ключового транзистора не обов'язково буває самовільним, а часто викликається несправністю якого-небудь іншого елемента. Це може бути обрив одного з елементів демпфувального кола, короткозамкнутий виток у первинній обмотці трансформатора, а також несправність мікросхеми. Тому перед установкою справного транзистора на місце бажано проаналізувати можливі причини його виходу з ладу і провести необхідні перевірки, інакше для усунення несправності прийдеться запастися великою кількістю дорогих польових транзисторів.
Поряд з повним відмовленням блоку живлення зустрічаються несправності, що виявляються в невідповідності вихідних напруг номінальним значенням. Наприклад, якщо вихідні напруги сильно завищені і не регулюються, то це вказує на дефект якого-небудь елемента в колі зворотного зв'язку. Сигнал зворотного зв'язку практично у всіх сучасних блоках живлення знімається з лінії вихідної вторинної напруги, що живить вихідний каскад рядкової розгортки.

Рисунок 1 – Основні кола однотактного блоку живлення.
Основні кола імпульсних блоків живлення представлені на рис. 1.
Коло 1. Випрямлена мережна напруга (біля +305 В). Це коло містить лінійне первинне джерело живлення (діодний міст і конденсатор фільтру), блок живлення чергового режиму, первинну обмотку імпульсного трансформатора і зв'язані з нею кола, а також потужний ключовий транзистор.
Коло 2. Генератор імпульсів і коло запуску. Це коло виробляє сигнал керування для ключового транзистора. Воно може бути виконано на одному транзисторному каскаді, так і на спеціалізованій інтегральній мікросхемі –контролер ШІМ.
Коло 3. Вторинні кола. Вторинні кола містять вторинні обмотки імпульсного трансформатора і компоненти (діоди, конденсатори), що забезпечують подачу енергії в навантаження. Більшість ІБЖ мають від двох до п'яти навантажень.
Коло 4. Зворотний зв'язок і керування. Коло зворотного зв'язку виконує чотири функції: стабілізацію вихідних напруг; контроль за високою напругою; передачу на ІБЖ сигналів вмикання/вимикання від блоку керування телевізора; гальванічну розв'язку вторинних кіл від мережної напруги.
2. Послідовність пошуку несправностей імпульсних блоків живлення телеприймачів.

Рисунок 2 – Підключення навантаження до джерела напруги В+
Якщо в коло живлення вихідного каскаду рядкової розгортки подається вторинна напруга +145 В, то як еквівалент підходить лампа 150 Вт 220 В, а коло 15 В навантажується на 18-вольтовую лампу потужністю 10 Вт. Необхідно розірвати коло живлення вихідного каскаду рядкової як це показано на рис. 2. Після заміни реального навантаження еквівалентом включається блок живлення, можлива одна з чотирьох ситуацій.
1. Лампа світиться, і напруга на ній близька до номінальної. Це показує нормальну роботу ІБЖ, навантаженого на еквівалент. Несправність, через яку ІБЖ блокується, знаходиться в зовнішніх колах. Це може бути коротке замикання, занадто висока напруга на кінескопі чи несправність кіл блокування і захисту.
2. Лампа не світиться (блок живлення не запускається).
3. Лампа спалахує, але відразу гасне (блок живлення запускається, але відразу блокується).
4. Лампа світиться занадто яскраво (відсутня стабілізація вихідної напруги).
Останні три ситуації показують, що несправність необхідно шукати в самому блоці живлення, для чого розірвати коло подачі сигналу керування на затвор (базу) потужного ключового транзистора. Для цього досить відпаяти який-небудь елемент, включений послідовно в це коло. Це дозволить шукати несправність у блоці живлення, включеному в мережу без ризику одержати яке-небудь перевантаження, оскільки ніяких вихідних напруг у цьому випадку вироблятися не буде. Можна буде перейти до перевірки кола 1.
Коло 1 містить у собі елементи, що пропускають струм від виходу лінійного джерела живлення — шини випрямленої мережної напруги +305 В - до джерела (емітера) перемикаючого транзистора. Перевірку кола 1 зручно проводити з використанням регульованого автотрансформатора й осцилографа, настроєного на вимір постійної напруги. Приєднаєте вхід осцилографа до стоку (колектору) ключового транзистора і поступово збільшуйте вхідну змінну напругу, від нуля до номінального значення 220 В. При цьому може спостерігатися низький струм споживання, нормальна напруга (біля +305 В при мережній напрузі 220 В). Це показує, що джерело випрямленої мережної напруги справне, однак з елементами кола 1 можливі проблеми. Починайте з перевірки потужного перемикаючого транзистора. Перевірте також резистор(и) у колі його джерела (емітера).
Випрямлена напруга і струм споживання від мережі 220 В, дорівнюють нулю. Така ситуація виникає при обриві в колі +305 В. Перевірте запобіжники, захисні резистори, діоди моста і первинну обмотку імпульсного трансформатора. Перед заміною елементів на справні з'ясуєте, чи не була причиною їхнього обриву струмове перевантаження, наприклад, унаслідок пробою ключового транзистора чи якого-небудь іншого елемента.
Випрямлена напруга дорівнює нулю чи мала при підвищеному струмі споживання від мережі 220 В. Такі симптоми виникають при короткому замиканні в колі 1 або в самому джерелі випрямленої мережної напруги. Перевірте, чи не пробиті транзистор, діоди, конденсатори фільтра. Перевірте також імпульсний трансформатор на короткозамкнуті витки і на замикання між обмотками. Якщо коротке замикання в колі 1 не виявлено, переходимо до перевірки кіл задавального генератора.
По-перше, переконаєтеся, що на мікросхему генератора напруга запуску. У більшості ІБЖ напруга запуску формується резистивним дільником, включеним у коло випрямленої мережної напруги +305 В. Перевірка напруги запуску повинна бути обов'язково проведена до перевірки задавального генератора, оскільки приєднання пробника осцилографа до контрольної точки виходу задавального генератора може послужити поштовхом до його запуску. Блок живлення в цьому випадку заробить, а після вимикання і наступного вмикання знову не запуститься, і причина його несправності залишиться нез'ясованою.
По-друге, ретельно перевірте за допомогою осцилографа всі параметри вихідного сигналу генератора, що задає, розмах, частоту, рівень постійної складової. Вхід осцилографа повинний бути приєднаний до спеціальної контрольної точки виходу генератора, а не до того виходу, що керує ключовим транзистором. Керуючий сигнал на ключовий транзистор може не надходити, якщо мікросхема контролера блокована яким-небудь зовнішнім сигналом. Якщо частота сигналу більш ніж на 10% вище номінальної, або якщо на осцилограмі спостерігаються шумові сплески і регулярні викиди, то мікросхему генератора, прийдеться замінити. Перевіривши справність мікросхеми задавального генератора і контролера ШІМ переходимо до динамічного контролю кола 4.
Ця процедура дозволяє перевірити, чи правильно працюють елементи зворотного зв'язку і керування, що входять у коло 4 блок-схеми (рис. 2). Несправності в цьому колі часто викликаються відмовою транзисторів, що відключають усю петлю зворотного зв'язку. Динамічний контроль кола 4 сприяє ефективному і швидкому виявленню й усуненню цих проблем.
Для виконання цієї перевірки необхідне зовнішнє регульоване джерело живлення постійного струму, що може видавати напругу рівну вторинній напрузі, що надходить для живлення вихідного каскаду рядкової розгортки. Вихід цього джерела підключається до шини вторинної напруги так, як це показано на рис. 3, а потім за допомогою вимірювальних приладів досліджується реакція елементів кола 4 на зміну напруги на шині +145 В.
· Відєднайте еквівалент навантаження (лампу накалювання) від шини +145 В й приєднаєте вихід зовнішнього джерела живлення до того місця, відкіля був відєднан еквівалент.
· Приєднаєте вхід осцилографа чи вольтметра постійного струму до керуючого входу контролера ШІМ (виходу оптоізолятор).
· Установите напругу мережі-220 В и вмикніть телеприймач. Змінюйте напругу зовнішнього джерела живлення від +135 В до номінального значення+145 В й далі до +155 В, спостерігаючи при цьому зміну напруги на виході оптоізолятора.

Рисунок 3 – Підключення контрольно-вимірювальних приладів при виконанні динамічного контролю ІБЖ
Якщо коло зворотного зв'язку працює нормально, то збільшення напруги зовнішнього джерела супроводжується збільшенням напруги на виході оптоізолятора. Типова є ситуація, коли на 1 вольт зміни напруги +А приходиться 0,1В зміни напруги на колекторі фототранзистора оптоізолятора.
Якщо напруга залишається постійною, то в першу чергу варто перевірити справність оптоізолятора. Надалі необхідно перевірити інші елементи кола зворотного зв'язку і керування, включаючи ті, котрі передають сигнали вмикання/вимикання від мікропроцесора і сигнали блокування від різних пристроїв захисту. Часто відмовляють електролітичні конденсатори, що повинні бути перевірені на обрив, витік і втрату ємності.
3. Типові несправності ІБЖ телевізорів
Відмова конденсаторів є одним з найбільше важко діагностуємих, тому що вимагає наявності достатнього досвіду чи відповідного парку вимірювальних приладів і сервісної документації. Виключенням є відмова оксидного конденсатора, що розташований відразу після діодного моста, що випрямляє напругу мережі, тому що це зв'язано або з деформацією корпуса конденсатора і наявністю слідів електроліту на платі поруч з конденсатором, або з перегорянням мережного запобіжника. Аналогічно (і також досить часто) виглядає відмова оксидного конденсатора, що фільтрує напругу 105... 125В живлення рядкової розгортки. Така відмова легко визначається візуально або за допомогою звичайного тестера.
У телевізорах FUNAI при вмиканні не запускається БЖ ні в черговому, ні в робочому режимі. Усі напівпровідникові елементи справні, напруга на виході мережного випрямляча нормальна (300...330 В).
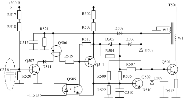
Спрощений фрагмент схеми БЖ телевізора «Funai 2008 G1» показаний на рис. 4. Основу джерела живлення складає перетворювач-генератор на транзисторі Q501 і трансформаторі Т501 з позитивним зворотним зв'язком через обмотку W2.

Рисунок 4 – Фрагмент схеми БЖ телевізора «Funai 2008 G1».
Трьохкаскадний підсилювач на оптотранзисторі Q505 і транзисторах Q502 і Q504 шляхом ШІМ регулювання струму через транзистор Q501 здійснює стабілізацію вихідної напруги 115В живлення рядкової розгортки і, тим самим, інших вихідних напруг. При включенні джерела живлення необхідний форсований режим роботи генератора для зарядки ємностей фільтрів усіх вихідних кіл до робочих напруг, після чого починає працювати негативний зворотний зв'язок (НЗЗ), здійснюючи ШІМ стабілізацію. Тривалість форсованого режиму визначається величиною часу зарядки конденсатора С516 через резистори R517, R518 і R520 до напруги 0,5...0,7 В, при якому відкривається транзистор Q507. У результаті через транзистори Q507 і Q506 і резистор R519 відкривається базовий перехід транзистора Q504 і починається процес ШІМ - стабілізація.
Утрата ємності оксидного конденсатора С516 приводить до зменшення тривалості форсованого режиму до значень, при яких БЖ узагалі не виходить у робочий режим, тому що відразу починає працювати НЗЗ. Якість конденсатора С516 перевіряють шляхом заміни його на справний, або виміром часу зарядки конденсатора до напруги 0,5...0,7 В осцилографом із вхідним опором не менш 1 мОм. У справного конденсатора час зарядки повинен бути в межах 300...800 мс.
Другий дефект часто зустрічається в телевізорах TOSHIBA. При вмиканні телевізор знаходиться в черговому режимі але не переходить у робочий режим ні по команді з пульта, ні по команді з передньої панелі, хоча на резисторі RA35 (на рис. 5 приведений фрагмент схеми телевізора "Toshiba 218D7S") керуюча напруга міняється від логічного 0 до 1. Перехід з чергового в робочий режим у цьому телевізорі здійснюється подачею напруги 110... 125В з джерела живлення на вихідний каскад рядкової розгортки через ключ на транзисторах Q830,Q831 і Q832 по команді Uупр із керуючого процесора. Команда подається на базу транзистора Q832 через резистор RA35.
Високий рівень команди відкриває транзистор Q832, що приводить до відкривання транзисторів Q831 і Q830 і подачі напруги живлення на рядковий каскад. При детальному аналізі відмова з'ясувалося, що при значенні Uупр, рівному +5 В, значення напруги на базі Q832 складає +0,4 В, що явно недостатньо для надійного відкриття транзистора. При цьому значення напруги на аноді D836 дорівнює +1,8 В.
При зазначених на схемі величинах резисторів очевидне замикання в колі емітера Q830 або колектора Qi. Перевірка елементів з випаюванням Сн і Dд показала наявність пробою одного з конденсаторів Сн, що має робочу напругу 1,6 кВ. Заміну в подібних випадках рекомендується робити на конденсатор з робочою напругою не менш 2 кВ. Слід зазначити, що з такою же ймовірністю, як і Сн виходять з ладу і D, і Qi до того ж вони часто виконуються в одному корпусі.

Рисунок 5 – Фрагмент схеми телевізора "Toshiba 218D7S".
Третій вид відмови найбільше часто зустрічається в різних моделях телевізорів SHARP, ORION, SAMSUNG і багатьох інших. Зовнішні прояви відмови такі: телевізор не включається, мережний запобіжник перегорів. Після заміни запобіжника він знову перегоряє при включенні телевізора; при наявності електронної схеми захисту остання спрацьовує, не даючи запуститися джерелу живлення.

Рисунок 6 – Фрагмент схеми БЖ телевізора "Akаi СТ-2107"
Аналіз причини подібної відмови зробимо, користаючись фрагментом схеми БЖ телевізора "Akаi СТ-2107" (рис.6). Основою його є перетворювач-генератор, що складається з транзистора Q904 і імпульсного трансформатора Т901. Обмотка W2 є джерелом позитивного зворотного зв'язку (ПЗЗ), що забезпечує стійку генерацію перетворювача. Напруга з обмотки W3 надходить на вхід ШІМ - регулятора, що за допомогою ключа на транзисторі Q903 змінює тривалість імпульсів на базі транзистора Q904 так, що напруга на обмотці W3 (і на всіх інших) залишається незмінним при зміні як напруги мережі, так і навантаження джерела живлення. Особливістю даного перетворювача-генератора є наявність у колі ПЗЗ конденсатора С911, що заряджається імпульсами з обмотки W2 через діод D902. При цьому на базі транзистора Q904 створюється негативний зсув, що забезпечує оптимальний режим ШІМ - регулювання. Втрата чи різке зменшення ємності конденсатора С911 порушує ШІМ - регулювання і БЖ йде "вразнос".
Часта відмова цього конденсатора обумовлена тим, що конденсатор заряджається від імпульсів на обмотці W2 через діод D902, а розряджається через резистор R912 (10...15 Ом) і відкритий транзистор Q903. Унаслідок малого опору кіл зарядки і розрядки через конденсатор протікають великі струми і на ньому виділяється реактивна потужність, що істотно перевищує припустиму, що і приводить до частого виходу конденсатора з ладу. Ємність конденсатора в більшості випадків дорівнює 47–68 мкФ. Для упевненої роботи перетворювача цілком достатньо ємності 10 мкФ. Варто вибирати конденсатор з максимально можливими габаритами і робочою напругою. В даному випадку набагато надійній буде працювати керамічний конденсатор ємністю 2 мкФ і робочою напругою 20...30 В, якщо він може бути встановлений без використання довгих перемичок.

Рисунок 7 – Фрагмент схеми Grunding P37-066/5
При кидку вхідної напруги з телевізора Grunding P37-066/5 пішов дим. Були виявлені залишки електролітичного конденсатора фільтра С626 (470 мкФ, 385 В), що, дійсно, вибухнув. Вийшла з ладу і мікросхема ІС630 та UC3842, що керує роботою БЖ. Транзистор регулятора Т665 типу MJF18004C і вторинні кола живлення БЖ були справні.
В ряді моделей телевізорів ІБЖ побудований на МС ШІМ ТЕА2164 фірми THOMSON. Особливістю даної мікросхеми є те, що вона розраховано на роботу в схемі MASTER-SLAVE ("ведуча - ведома"). У такій схемі МС ТЕА2164 виступає в ролі веденої і по сигналах з ведучої вона переводиться з режиму очікування STAND BY в робочий, а також регулюються вихідні напруги блоку живлення. Схема ІБЖ, побудованого на ТЕА2164 (ІС1) ТЕА2164, зображена на рис.8. Резистор R1 служить для подачі живлення на мікросхему при запуску. Елементи D5, R4, С2 служать для подачі живлення на 15, 16 виводи після запуску блоку живлення. Одночасно з конденсатора С2 через подільник R2, R3 подається напруга на схему управління ШІМ - контролера, що регулює тривалість включеного стану силового транзистора VT1. Резистор R6 і конденсатор С5 є частото задавальними елементами і повинні підбиратися з великою точністю. Резистор R10 служить датчиком струму колектора силового транзистора. Напруга на ньому пропорційно струму, що протікає через колекторну обмотку 1-2 Т1 і через R7, С7 подається на детектор максимального струму (11 вивід МС) і через R8 - на вхід схеми повторювача струму колектора.

Рисунок 8 – Схема ІБЖ на ТЕА2164
Для зменшення імпульсних викидів на колекторі VT1 служить коло Д8, R12, С9. Конденсатор С4 служить для забезпечення "м'якого" старту, а С6 - накопичувальний конденсатор схеми перевантаження по струму.
З допомогою резистора R3 регулюється вихідна напруга в режимі STAND BY. При подачі керування з мікропроцесора на базу VT2 останній відкривається і подає живлення на ведучу ТЕА5170 (ІС2). Остання починає генерувати імпульси з частотою рядкової розгортки (задається С21, R21) і через вивід 3 подає їх на трансформатор Т2. З вторинної обмотки Т2 імпульси подаються на вивід 6 ТЕА2164. Блок живлення переходить в робочий режим. Інформація про вихідну напругу ІБЖ в робочому режимі знімається з подільника R23, R24, R25 і подається на вхід підсилювача похибки (вивід 5 ТЕА5170). За допомогою R23 регулюється напруга в робочому режимі.
Відмова ТЕА2164 часто супроводжується виходом з ладу споживачів. В телевізорі NOKIA після несправностей БЖ виявились несправними процесори управління ST6367 фірми THOMSON. А в телевізорі TOSHIBA 217D9D після відмови ІБЖ виявились несправними практично всі мікросхеми. Тому після ремонту такого ІБЖ варто встановити додаткові елементи захисту з послідовно включеного запобіжника і стабілітрона з напругою стабілізації на 25% вищою від нормальної робочої напруги відповідної шини живлення.
Причина підвищеної вихідної напруги ІБЖ телевізора Gold Star P500 полягає у втраті електролітичним конденсатором С12 ємності (рис. 9). Часткова втрата ємності виявлена також у конденсатора С11. ІБЖ поміщений у металевий екран, що значно погіршує природне охолодження елементів блоку, і застосування електролітичних конденсаторів з максимальною робочою температурою 1050С цілком не вирішує цю проблему. Після заміни конденсаторів варто також установити стабілітрон ZD по колу живлення 14 В для захисту навантаження від перенапруг (на рис.9 він виділений), наприклад, типу ZD20BH.

Рисунок 9 – Схема блоку живлення телевізора Gold Star P500